手机版
English
学校主站
网站首页
学院新闻
通知公告
文件政策
学习活动
师生活动
学院概况
学院简介
现任领导
机构设置
队伍建设
教授
副教授
讲师
教师培训
教学管理
日常管理
表格下载
课程建设
一流课程
课程思政
教学活动
集体备课
教学比赛
实践教学
实践基地
实践活动
优秀作品
学术科研
思政专项
科研成果
党建工作
支部概况
党建动态
监督举报
学术科研
思政专项
科研成果
网站首页
学术科研
科研成果
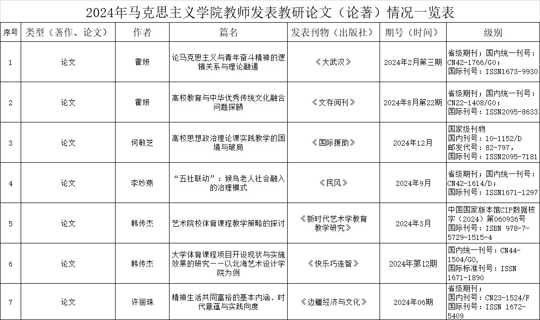
2024年马克思主义学院教师发表教研论文(论著)情况一览表(汇总)
来源:马克思主义学院综合办
责编: 罗秋梅
作者: 李东
发布时间:2024-12-27
浏览量:
1907
下一篇:
马克思主义学院近三学年教师发表教研论文(论著)情况一览表